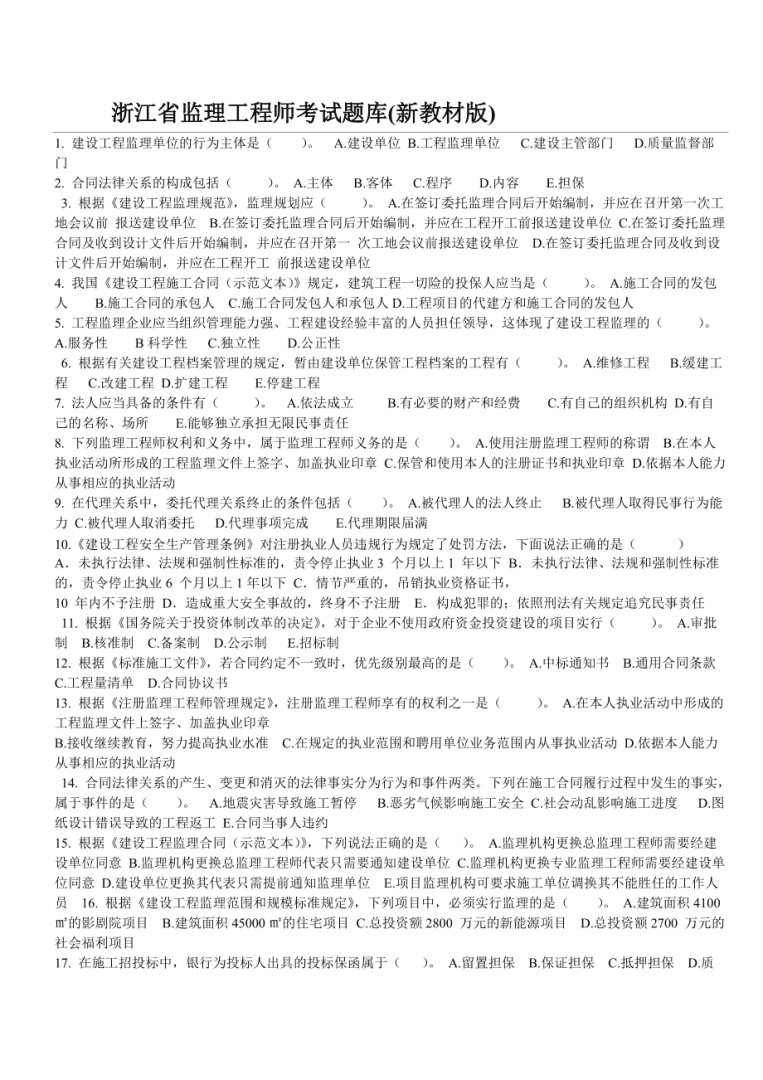
国家注册监理工程师考试内容国家注册监理工程师题库
- 监理工程师
- 2023-09-09
- 404
《建设工程合同管理》
监理公司指派总监理工程师负责工程项目监理,这种行为的法律性质属于()。
A.委托代理
B.法定代理
C.指定代理
D.职务代理
《建设工程质量控制》
检验批质量验收应由()组织施工单位项目专业质量检查员、专业工长等进行验收。
A.建设单位技术负责人
B.总监理工程师
C.专业监理工程师
D.建设单位负责人
《建设工程投资控制》
下列属于投标报价审核内容的是()。
A.工程设备暂估价计入是否正确
B.清单列项是否齐全
C.费用表格是否规范
D.风险费用是否考虑
E.总承包服务费的计取是否正确
《建设工程进度控制》
建设工程采用流水施工方式的特点是()。(2013、2012、2010、2009、2008年)
A.施工现场的组织管理比较复杂
B.各专业队窝工现象少
C.单位时间内投入的资源量比较均衡

D.单位时间内投入的资源量较少
《监理基本理论与相关法规》
根据相关规范的要求,下列关于建设工程监理文件资料组卷方法及要求的说法,错误的是()。
A.案卷的厚度一般不超过40mm
B.不同载体的文件一般应分别组卷
C.监理文件资料可按单位工程、分部工程、专业、阶段等组卷
D.同一事项的请示与批复,按照请示在前、批复在后的顺序排列
{C}
{C}
——————————————————答案、解析—————————————————————
《建设工程合同管理》
【正确答案】A
【答案解析】本题考查的是代理种类及法律性质。建筑工程的代理主要是委托代理,项目经理和项目总监就是这种代理。
《建设工程质量控制》
【正确答案】C
【答案解析】本题考查的是检验批质量验收。检验批质量验收应由专业监理工程师组织施工单位项目专业质量检查员、专业工长等进行验收。参见教材P144.
《建设工程投资控制》

【正确答案】ADE
【答案解析】本题考查的是投标报价审核方法。投标报价的审核内容包括:综合单价的确定依据;材料、工程设备暂估价、风险费用;措施项目中的总价项目的报价审核;暂列金额;暂估价;计日工;总承包服务费;规费;税金。参见教材P96.
《建设工程进度控制》
【正确答案】C
【答案解析】本题考查流水施工方式的特点。其中特点之一:单位时间内投入的劳动力、施工机具、材料等资源量较为均衡,有利于资源供应的组织。参见教材P21.
《监理基本理论与相关法规》
【正确答案】D
【答案解析】本题考查的是管理要求。同一事项的请示与批复、同一文件的印本与定稿、主件与附件不能分开,并按批复在前、请示在后,印本在前、定稿在后,主件在前、附件在后的顺序排列。参见教材P174.
免责声明: 本站提供的任何内容版权均属于相关版权人和权利人,如有侵犯你的版权。 请来信指出,我们将于第一时间删除! 所有资源均由免费公共网络整理而来,仅供学习和研究使用。请勿公开发表或 用于商业用途和盈利用途。
本文链接:http://www.erjian.cc/jianli/17443.html
发表评论