抚顺监理工程师考试什么时候考辽宁省监理工程师考试今年能考吗
- 监理工程师
- 2022-07-21
- 809
抚顺市注册监理师报名时间2016年抚顺市监理工程师考试报名时间3月开始,注册监理工程师考生应在规定报考时间登录中国人事考试中心报名服务平台提交报。
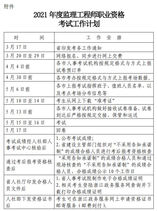
2021年监理工程师考试时间确定为5月15日16日2021年注册监理工程师考试科目共4科,分别设置基础科目和专业科目,专业科目。

辽宁抚顺2020年监理工程师准考证打印时间已经发布,准考证打印时间是什么 一考试结束2个月后,报考人员登陆全国专业技术人员资格考试报名服务平。
监理工程师职业资格考试为准入类考试,实行全国统一大纲统一命题统一组织二报考条件三报名方式报名时间一般为每年。

确定2022年监理工程师的考试时间是 5月14日5月15日!2022年度其他专业技术人员职业资格考试工作计划点击跳转查看。
免责声明: 本站提供的任何内容版权均属于相关版权人和权利人,如有侵犯你的版权。 请来信指出,我们将于第一时间删除! 所有资源均由免费公共网络整理而来,仅供学习和研究使用。请勿公开发表或 用于商业用途和盈利用途。
本文链接:http://www.erjian.cc/jianli/5736.html
发表评论