包含消防工程师报考条件土木学院的词条
- 消防工程师
- 2022-08-28
- 911
1、注册消防工程师的报考条件非常大众化,注册消防工程师报考没有专业要求,大专及以上学历满足要求的工作年限即可报考!报考条件。
2、近期慧嘉森教育消防工程师也开始报名了,但是很多同学对于消防工程师专业报考条件还存在很大的疑问据往年消防工程师的报名条。

3、在满足报考条件后,可参加注册建造师注册消防工程师注册公用设备师给排水等国家执业类资格类考生4工程管理本科。
4、免考条件一级注册消防工程师免考科目和免考条件符合暂行规定中一级注册消防工程师资格考试报名条件,并具备下列一项条件的。
5、遵守国家法律法规,恪守职业道德,并符合下列条件之一的,均可申请参加一级注册消防工程师资格考试1取得消防工程专业大学。
6、一级消防工程师报考条件01取得消防工程专业大学专科学历,工作满6年,其中从事消防安全技术工作满4年或者取得消防工程相关。
7、随着2018年一消成绩公布,2019年一级注册消防工程师考试已拉开帷幕,顶着巨大的备考压力,很多人不免感到疑惑疲倦迷茫。

8、众所周知,消防工程师等各类职业资格考试每年在报名过程中都会遇到各种不同的问题,报名条件是否符合资格审核遇到问题小编。
9、法规,恪守职业道德,并具备下列报名条件之一的,可申请参加一级注册消防工程师资格考试 1取得消防工程专业大学专科学历。
10、报考条件为凡中华人民共和国公民,遵守国家法律法规,恪守职业道德,并符合一级注册消防工程师资格考试报名条件之一的,均可申请参加一级注册消。
11、有关注册消防工程师资格考试报考条件等问题请查询公安部消防局官方网站首页“注册消防工程师制度咨询答疑” 有一个地方只有消防人知道 靠谱注册消防工。
12、2022年消防工程师报考条件专题最新提供2022年消防工程师报考条件,消防工程师报名条件,欢迎收藏无忧考网消防工程师栏目获取更多最新2022年消防工程。
13、消防工程师免考条件及科目符合暂行规定中一级注册消防工程师资格考试报名条件,并具备下列一项条件的,可免试消防安全技术实务科目,只参。
14、消防工程师报考条件是什么呢,你是否了解过下面小编为大家介绍消防工程师报考条件,希望能帮到大家 消防工程师报考条件是什么 篇1 长期从事消防。
15、本科学历一级注册消防工程师报考条件 取得消防工程专业大学本科学历或者学位,工作满4年,其中从事消防安全技术工作满3年 取得消防工程相关专业大学。
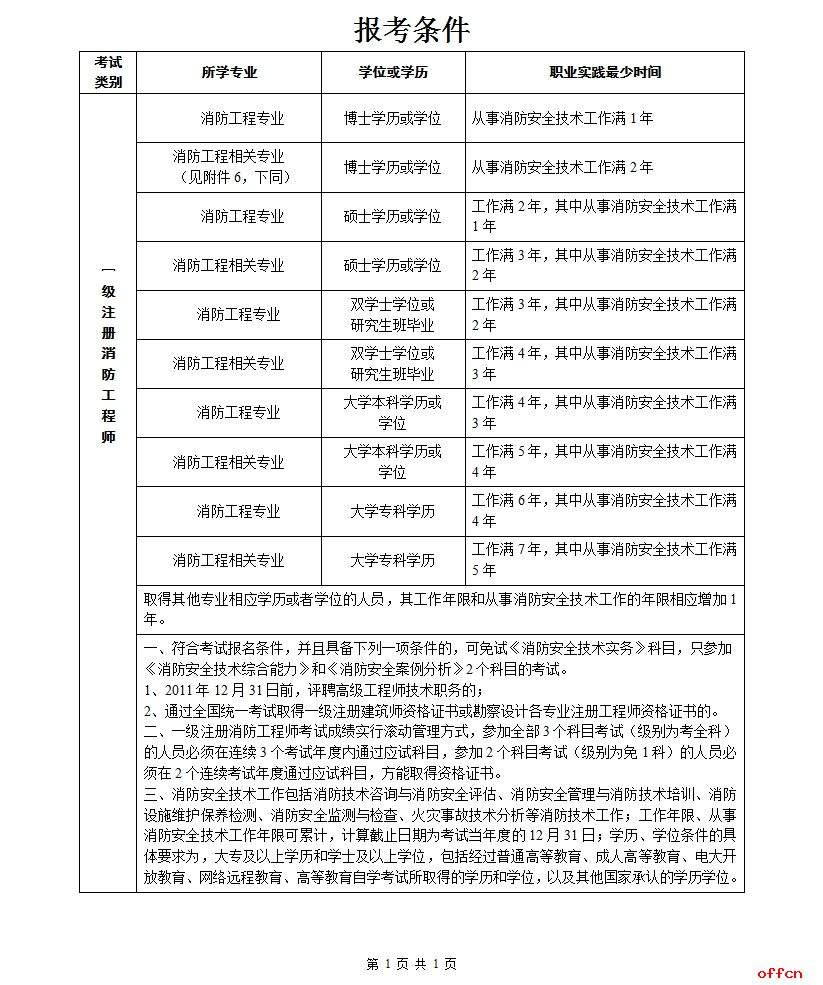
16、符合表1条件之一者,可参加一级注册消防工程师考试 表1 一级注册消防工程师资格考试报名条件 符合表2条件之一者,可参加二级注册消防工程师考试 表2 二级注册消防工程。
免责声明: 本站提供的任何内容版权均属于相关版权人和权利人,如有侵犯你的版权。 请来信指出,我们将于第一时间删除! 所有资源均由免费公共网络整理而来,仅供学习和研究使用。请勿公开发表或 用于商业用途和盈利用途。
本文链接:http://www.erjian.cc/xiaofang/6763.html

发表评论