一级建造师报考条件学历要求一级建造师需要什么学历
- 一级建造师
- 2024-12-01
- 268
搜索微信号:HLJSZGL时时发布路桥行业动态信息、求职招聘、技术交流,视频软件、资源共享、测量测绘、实战培训(测量、内业资料、造价)等.
一级建造师考试可以说是建筑行业中最受关注的考试,持有一级建造师证书对持证者来说不仅可以提高生活质量,同时还是一种荣耀。每一年报考一级建造师的考生都很多,遇到的问题也不在少数。
最近通过微信询问一级建造师考试、报名相关问题的人较多,在这里小编对大家关注度比较集中的核心问题进行整理,以期待给大家带来帮助。
01
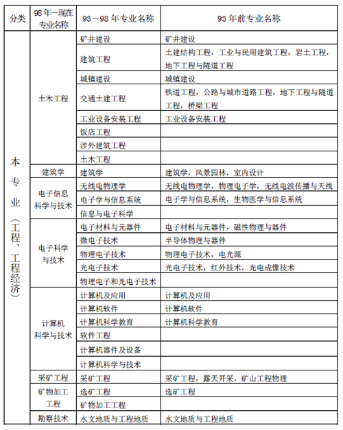
我是计算机专业,2011年毕业,如今已从事建筑行业5年,请问能否报考一级建造师呢?
2016年一级建造师报考条件为:
①取得工程类或工程经济类大学专科学历,工作满6年,其中从事建设工程项目施工管理工作满4年。
②取得工程类或工程经济类大学本科学历,工作满4年,其中从事建设工程项目施工管理工作满3年。
计算机专业属于工程和工程经济类,请自行对照学历。
02
2016一级建造师在全国专业技术服务平台报名,2015考试并且有合格的科目,2016报名时在全国专业技术服务平台中可以改报其他专业,那2015一级建造师合格的成绩是否记入滚动周期?
如果想保留2015考试合格的科目,并且在全国专业技术服务平台填写了2015的档案号以老考生报名的情况是不能修改专业的;如果2015年没有合格的科目,2016既可以按照老考生报名也可以按照新考生报名并且可以修改报考专业。(具体请咨询当地考试中心确认)
03
请问在证书没有颁发的情况下是否能进行增项考试报名呢?
通常报考时证书已经发放,如届时尚未开展发证工作,可以凭成绩单先行办理审核。
04
报考年限如何计算?
从事建设工程项目施工管理工作年限的截止日期为当年年底。(有个别地区工作年限算到6月25日)。
①年限计算按周年计算,截止报名当年12月31日。
②通常只审核工作年限,项目施工管理工作年限不审核。
③工作年限包括取得学历前后的年限。例如本科报考一级建造师,只要有本科学历并且工作满4年即可,并不需要取得本科学历后再工作4年。
④如果连续取得学历的情况为:初中>高中>全日制本(专)科,那么工作年限只能从全日制本(专)科毕业年开始算起。
如果连续取得学历的情况为:初中>高中>非全日制本(专)科,那么工作年限可以从高中毕业年算起。因为可以解释为:高中毕业即参加工作至今,而且在业余时间通过不懈努力取得非全日制本(专)科学历。
如果取得学历的情况为:初中>高中>中断N年>非日制本(专)科,那么同上工作年限可以从高中毕业年算起。
如果取得学历的情况为:初中>高中>中断N年>全日制本(专)科,那么工作年限为N+全日制本(专)科毕业年至今,当然你可能需要开个证明,证明你18岁高中毕业后参加了N年工作。
05
一级建造师成绩有效期是多久?
考全科(即考四科):考试成绩实行2年为一个周期的滚动管理办法,参加全部4个科目考试的人员必须在连续的两个考试年度内通过全部科目;

符合免试条件(免试两个科目):免试部分科目的人员必须在一个考试年度内通过应试科目;
相应专业:一级建造师相应专业考试成绩实行非滚动管理,参加该考试的人员须在1个考试年度内通过应试科目。考试合格后核发国家统一印制的相应专业合格证明。该证明作为注册时增加执业专业类别的依据。
免责声明:文章所载内容来源于网络、微信等渠道,文章仅供参考交流之目的,版权归原作者或机构所有,如有侵权,请联系删除,谢谢。
来源:网络
版权归原作者所有
37655317
(测量软件电脑版、手机版,公路施工测量坐标计算系统、交通规划系列软件、纬地、CASS等)或如下教学视频
(建造师视频课件、纬地、CASS、轻松、交通规划、CAD、PS 、WORD、EXCEL、PPT、同望、鸿业市政道路、广联达GBQ4.0等)***
有人用微信聊天,有人却在微信中每天学习,自我成长。分享是种快乐,抓紧分享给你的微友吧,他们会感谢你的!
您看此文用了· 秒,
点击右上角分享至朋友圈,只需一秒哟~
」即可阅读更多精彩内容。
免责声明: 本站提供的任何内容版权均属于相关版权人和权利人,如有侵犯你的版权。 请来信指出,我们将于第一时间删除! 所有资源均由免费公共网络整理而来,仅供学习和研究使用。请勿公开发表或 用于商业用途和盈利用途。
本文链接:http://www.erjian.cc/yijian/28858.html

发表评论